
我国社会科学院最新研讨以为,若疫情不呈现重复,旅行类上市公司全年运营收入影响可控。
我国社科院财经战略研讨院、我国社科院旅行研讨中心和社会科学文献出版社今日联合举行2020年《旅行绿皮书》线上发布会,我国社科院旅行研讨中心特约研讨员赵鑫介绍,此项研讨挑选在沪深A股上市的旅行类公司,包括餐饮类、酒店类、景点类、旅行综合类和其他休闲服务五个细分职业。
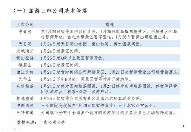
赵鑫说,因为大多数上市公司2019年年报没有发表,选取2018年数据测算。一季度,各旅行上市公司营收占全年比重遍及不及25%,特别是景区类营收占全年比重偏低,如西藏旅行5.5%、云南旅行8.7%。考虑从前1~3月是旅职事务冷季,若二季度能逐步康复正常运营,从全年收入的视点看疫情对景区类上市公司影响相对可控。
赵鑫介绍,餐饮酒店类一季度营收占比相对较高,如全聚德、华天酒店均到达25%以上,一季度疫情对餐饮酒店类公司的冲击是无法防止的,但餐饮类康复正常运营更早,前期也有堂食变外卖的应对之法。整体看,若疫情不呈现重复,全年运营收入影响可控。
社科院的查询也发现,在疫情影响下,旅行范畴的许多中小企业的现金流难以为继。构成鲜明对比的是,33家上市公司运营活动现金流均为正,并且可以较好地掩盖运营本钱。从细分职业看,旅行社的现金流更为吃紧,腾邦世界、凯撒旅业、众信旅行等旅行社2018年一季度运营本钱占运营活动现金流比重约25%,若疫情冲击一至二季度不能消化和康复,歇业期间仍会发生职工本钱、租金本钱、库存本钱等,现金流将对此类公司构成较大应战。
赵鑫介绍,2019年第三季度,33家旅行上市公司中,黄山旅行、九华旅行等7家无任何短期债款,长白山、我国国旅等17家货币资金/短期债款均大于1,合计24家上市公司基本无短期债款压力。华天酒店、腾邦世界等9家短期债款压力凸显,特别当货币资金/短期债款低于0.5时,叠加外部疫情冲击和经济整体下行压力,公司存在债款违约的危险,所以经过融资或许其他方法缓解债款压力成为燃眉之急。
我国社会科学院旅行研讨中心今日还主张,文明和旅行部联合有关部门赶快拟定旅职业复兴方案。


