
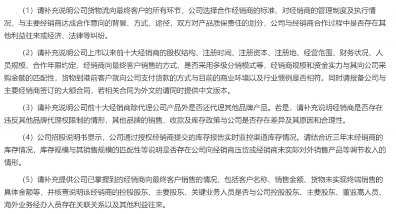
创业板公司亿联网络(300628.SZ)是以音视频通讯为根底的一致通讯解决方案供给商,首要经过经销商方法开拓商场。
亿联网络日前收到深交所2019年年报问询函,要求该公司阐明各区域经销商数量与出售金额不匹配的详细原因及合理性等20项问题。
亿联网络自2017年上市以来,成绩体现的尤为“优异”——年均运营收入和净赢利的增幅为39%、41%。拉长时间线来看,公司已接连6年坚持了营收及净赢利30%的高速增加。公司称,海外经销商为其间心竞赛优势之一。
但深交所指出,部分经销商注册资本较小,且部分经销商建立当年或建立不久就成为公司首要客户,还有部分客户揭露材料显现前史上存在亏本景象等。一起,公司的各区域经销商存在销量与出售金额不匹配的景象。
有必要留意一下的是,亿联网络2019年半年报就曾引起监管重视。彼时,半年报问询函对公司成绩增加且盈余才能显着高于通讯职业平均水平;与细分范畴企业成绩改变状况及盈余才能是不是真的存在差异等事项要点问询。
海外经销商之谜
在通讯这个具有较高的技能、人力密布性的职业,亿联网络的运营形式并不多见。公司信息显现,该公司首要选用经销形式出售产品。公司将人力密布型的出产部分外包,托付给外协加工厂,完成轻财物运转形式。
亿联网络称,公司现已建立起掩盖全球100多个国家的分销体系,方针客户定坐落数量很多的中小企业客户,安稳的经销商数量超越80家,是公司的中心竞赛力之一。
2019年亿联网络的海外事务占比总营收80%,欧洲区域占比37.8%、美洲区域占比42.45%。结合公司关于经销商的自述,这些海外经销商不仅是亿联网络最重要的赢利来历,更是把握着公司最重要的出售途径。
此次买卖所多达20个事项的问询中,亿联网络的经销商事项被问询的十分翔实。包含挑选经销商的规范、公司是否对经销商压货或经销商未实践对外出售产品等调理收入、上市以来前十大经销商的详细细则,以及公司与经销商协作过程中是不是真的存在其他利益来往或经济、法令等胶葛等等。
2019年,亿联网络完成运营收入24.89亿元,同比增幅37.13%,完成归母净赢利12.35亿元,同比增幅45.08%,且毛利率提高了4.2个百分点,至66.0%。
从公司的营收结构来看,SIP话机事务是首要营收来历。2018年、2019年,SIP话机事务别离占总营收比重的73.96%、70.63%。亿联网络在年报中征引Frost&Sullivan的相关陈述称,其SIP话机事务2018年的商场占有率为27.3%,位居全球榜首,2019年估计进一步提高。问询函要求弥补阐明Frost&Sullivan计算相关商场占有率的根据,公司是否对相关数据进行核实,年报中引证相关数据是否审慎。
揭露材料显现,SIP(Session Initiation Protocol,会话初始)是一种合适各种媒体内容完成多用户会话的通讯协议,协议受众包含云服务供给商、SIP中继服务解决方案供货商、电信运营商、体系集成商、第三方供货商、移动网络运营商、移动虚拟网络运营商、通讯服务供给商、VoIP(互联网协议语音)服务供给商以及保管服务供给商等。
此外,亿联网络的年均研制投入显着低于职业平均水平的20%,毛利率却居高居高不下。2017年~2019年,亿联网络研制投入占比总营收别离为6.4%、7.5%、7.7%;同期的出售毛利率别离为62.08%、61.79%、66%。
公司的人均创收才能相同令人咋舌。年报显现,到2019年12月31日,公司合计1137人,其间出售人员、技能人员别离、出产人员别离为345人、546人、137人。人均创收218万元,人均净利高达108万元。同期,腾讯控股人均净利约158万元。
亿联网络称,经过多年的研制堆集,把握了多项根底音视频处理技能,并凭仗对底层音视频根底算法的研讨,避免了公司对上游主芯片厂商的依靠,无需主芯片厂商供给配套处理方案即可完成音视频处理,然后避免与竞赛对手产品的同质化。
问询函要求该公司发表近三年研制项目明细及对应的研制意图、技能应用范畴、研制投入金额、获取专利的状况,并比照同职业企业研制投入占比、首要产品中心参数等信息进一步阐明公司的中心竞赛优势,并结合竞赛对手状况弥补阐明由主芯片厂商供给配套处理方案是否为职业常规,相关才能是否构成中心优势和门槛。
一季报净赢利仍增加四成?
新冠肺炎疫情在全球规模延伸,对海外商场营收占比较大的A股公司有较大冲击。但海外事务占比80%的亿联网络仍交出了一份“可喜”的季报,净利率高达56.3%,远超同行及白马蓝筹股。
4月14晚间,亿联网络发表一季度陈述数据显现,公司完成营收6.5亿元,同比增加21.95%;完成归母净赢利3.65亿元,同比增加40%。公司解说称,净赢利增速较运营收入增速有显着差异,首要系商场推广及出售拓宽活动因全球疫情影响遭到较大约束,相关费用下降;一季度美元汇率走高,对公司有所利好。
一位外贸职业的资深人士对榜首财经记者表明,“1月底至2月底,国内工厂根本处于罢工状况,海外3月迸发疫情。我了解到的外贸公司,本年3月营收至少下滑50%,一季度能赚到钱的屈指可数。”
财报显现,到2020年3月31日,亿联网络的应收账款较上期末增加0.5%;同比下降10%。“以亿联网络的轻财物运营形式,相对较少的固定成本开销减轻企业的现金流压力和赢利降幅。应收账款、存货较上期末体现得都较为平稳。也便是公司的出售都转化成现金流了。这在海外疫情迸发期间有点隐晦。” 一位通讯职业的分析师对榜首财经记者表明。
新冠肺炎疫情催化了长途工作(视频会议)需求,A股的相关板块亦遭到资金的热捧。春节后,亿联网络股价节节攀升突破百元,一度上探至前史新高的116.59元,单月累计涨幅达55.6%。尔后,长途工作概念板块逐步降温,公司最新股价报87.64元。
4月7日,亿联网络发表的控股股东减持方案。4月15日,深交所下发问询函,要求公司阐明弥补阐明公司是不是真的存在经过大额现金分红和转增影响公司股价合作相关股东减持的问题。
布告显现,控股股东、实践操控人之一吴仲毅持股21.35%,拟以会集竞价、大宗买卖或其他合法合规方法减持公司股份不超越200万股,即不超越公司总股本的0.33%。该股份来历是亿联网络初次揭露发行前已发行的股份4.48亿股(占公司总股本的份额为74.73%),于3月17日刚刚解禁期满。
据年报显现,亿联网络2019年的分配预案为每10股派发现金股利9元(含税),合计派发现金股利5.39亿元(含税),一起向整体股东每10股转增5股。
相较于亮丽的年报、委报数据,以及股东减持,亿联网络更需要给投资者一个告知——公司中心竞赛优势,奥秘的海外经销商究竟是谁?


